植物天然产物是作物抗病资源的宝库,精准鉴定活性成分及其在病原菌中的分子靶点,是开发生物农药的理论基础。解析靶点不仅能阐明抗病机理、指导结构优化,还能提升农药筛选效率。因此,围绕“活性化合物—作用靶点—抗病机制”这一主线开展系统研究,不仅是推动植物源农药从经验筛选走向精准设计的关键路径,也是实现生态农业和绿色发展的重要科学支撑。
近日,农学院宁堂原教授团队在《Advanced Science》在线发表了题为Plant-Derived Melatonin Inhibits Bacterial Virulence via CpxA/R Two-Component System的研究论文。
褪黑素作为一种广泛存在于植物中的多功能信号分子,已被证实参与调控生长发育、逆境响应及活性氧稳态。然而,现有研究多聚焦于褪黑素在植物内部的调控功能,其在植物-病原菌互作体系中是否可作为跨界信号分子被病原菌直接感知,进而调控其致病性,一直是领域内悬而未决的关键科学问题。
本研究在理论层面的核心创新在于,首次证实植物源褪黑素可作为跨界信号分子被病原细菌直接感知,并精准鉴定了其作用靶标——CpxA蛋白。主要理论突破包括:(1)发现首个植物病原细菌褪黑素感受器CpxA,证实褪黑素可跨界调控病原菌致病性,突破其功能局限于植物内部的传统认知。(2)解析褪黑素抑制三型分泌系统(T3SS)的分子机制:褪黑素结合CpxA阻断信号传递,使细菌效应蛋白注射器失效,为跨界化学对话提供新视角。(3)提出植物源物质靶向病原菌毒力因子而非直接杀菌的新理论,为基于“抗致病性”的生物农药研发提供依据。

图1 褪黑素通过抑制CpxA/R磷酸化级联反应来驱动III型分泌系统转录重编程

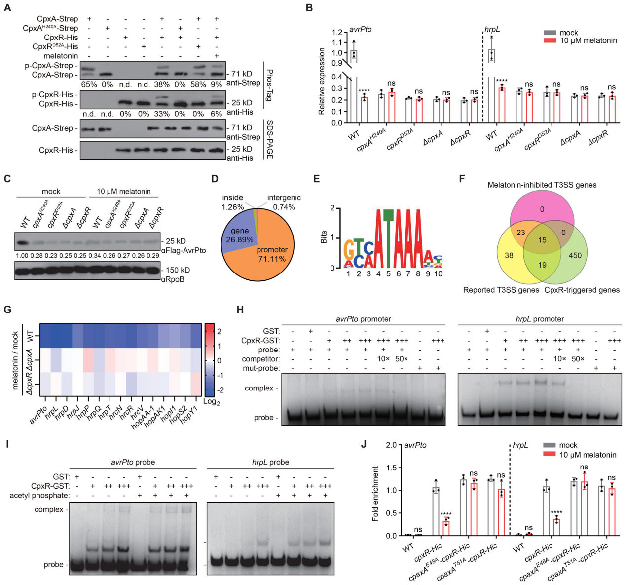
图2 植物源褪黑素跨界抑制作物病原细菌毒力的机制
本研究的应用创新体现在从“外源施用”向“内源调控”的策略拓展,为作物绿色化控与生态农业提供了高可行度的技术路径。主要应用价值包括:(1)调控植物内源褪黑素水平,可在增强抗病性的同时兼顾产量提升,为“抗病-高产”协同育种提供了新思路。(2)病原细菌褪黑素感受器CpxA是开发新型生物农药的理想靶点,可用于定向筛选干扰T3SS的绿色制剂,降低环境压力。(3)褪黑素可直接干预病原菌致病过程,可用于开发同时激活植物免疫与抑制病原菌致病性的双功能制剂,拓展了其在农业中的应用潜力。
该研究得到了国家自然科学基金、国家重点研发计划和山东省一流学科建设“811”项目等的资助。
论文链接:https://doi.org/10.1002/advs.74806
编 辑:万 千
审 核:贾 波








