近日,农学院玉米栽培生理生态团队在《The Crop Journal》期刊发表了题为“Impacts of controlled-release fertilizer application on maize yield stability, soil quality and carbon footprint in Huang-Huai-Hai Plain”的研究论文。农学院在读博士生郭旭为论文第一作者,赵斌教授为通讯作者。山东农业大学为第一完成单位。
该研究依托2013年建立的田间定位试验,提出了一种综合考虑产量、土壤和环境因素的评价框架。研究团队分析了产量稳定性与经济效益、土壤质量指数(SQI)及碳足迹,并结合多准则决策方法,对聚合物包膜尿素(PCF)、硫包衣尿素(SCF)和普通尿素(CU)的施用效果进行了系统比较。研究旨在筛选出综合表现最优的控释尿素类型,为黄淮海平原集约化玉米生产的绿色施肥管理提供科学依据。
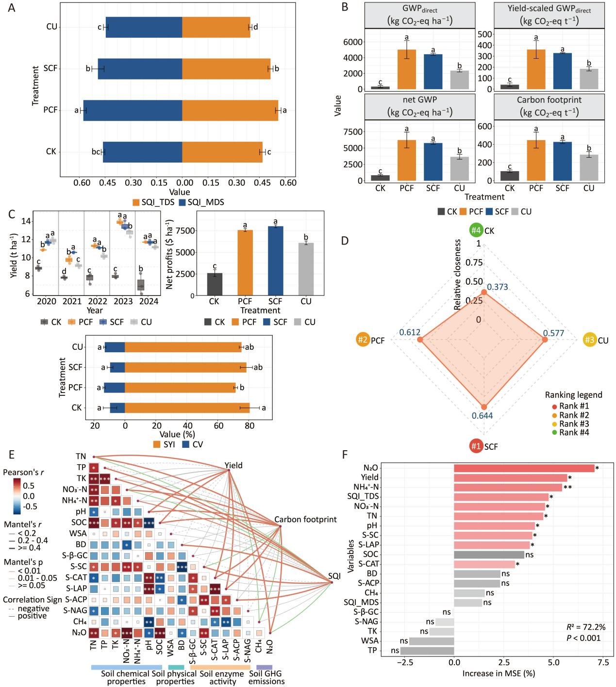
在产量与经济效益方面,PCF和SCF处理的产量分别较CU提高4.5%和6.3%,累计净收益分别高出24.3%和31.5%,展现出显著的增产增收优势。然而在产量稳定性方面,SCF处理的可持续产量指数(SYI)优于PCF。在土壤质量方面,PCF处理表现最为突出,其SQI较SCF和CU处理分别提升8.7%和41.1%。与CU处理相比,PCF处理显著提高了蔗糖酶(S-SC)、亮氨酸氨基肽酶(S-LAP)、酸性磷酸酶(S-ACP)等多种土壤酶活性,同时显著增加了土壤养分含量并降低了土壤容重,有助于长期维持与提升土壤肥力。在碳足迹方面,PCF和SCF处理的累积N2O排放量分别比CU处理高出114.3%和88.9%,从而增加了直接全球变暖潜势(GWPdirect)和碳足迹。TOPSIS多准则分析将各处理综合排名为SCF > PCF > CU > CK,SCF处理综合表现最优。上述结果表明,硫包衣尿素是黄淮海平原集约化玉米生产中兼顾产量效益与环境可持续性的优选策略。未来研究应进一步将控释肥管理与其他可持续农业措施协同整合,针对不同气候和土壤条件开发更精准的施肥方案,以实现增产、固碳与减排的多目标协同优化。

控释肥料施用对玉米产量稳定性、土壤质量和碳足迹的影响
该研究得到国家重点研发计划项目、国家自然科学基金项目和山东省重点研发计划项目等资助。
论文链接:https://doi.org/10.1016/j.cj.2026.01.013
编 辑:万 千
审 核:贾 波








