X

园艺科学与工程学院彭福田团队揭示PpSnRK1α- PpNAC6/PpNAC36模块介导氮调控下γ-癸内酯生物合成新机制

作者:彭福田记者:通讯员:摄影: 出处:园艺科学与工程学院 图书馆发布时间:2025-10-10

近日,Horticulture Research在线发表了园艺科学与工程学院彭福田团队题为PpSnRK1α-PpNAC6/PpNAC36 Module Mediates Nitrogen-Regulated Biosynthesis of γ-Decalactone in Peach Fruit的研究论文。

桃子因其独特的香气和风味深受消费者喜爱,具有重要的经济与营养价值。在成熟过程中,桃子会由“青草香”逐渐转变为以酯类和内酯类为主的“果香”,其中γ-癸内酯正是构成其典型“桃香”的核心物质。然而,过量施氮肥会显著降低桃子香气物质积累,成为桃产业可持续发展的主要障碍。因此解析氮素调控“桃香”合成背后的关键因子及其作用机制对桃产业的发展至关重要。

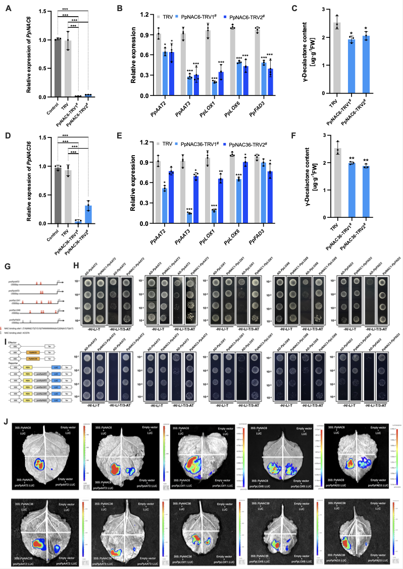
该研究通过大田试验观测,过量施氮会抑制桃果实中γ-癸内酯的生物合成。通过在不同氮处理下的基因表达谱及香气成分相关性分析,鉴定出两个参与响应氮信号调控γ-癸内酯的生物合成的NAC家族转录因子PpNAC6和PpNAC36。通过在桃果实及愈伤组织中构建沉默/过表达材料,发现PpNAC6和PpNAC36正向调控γ-癸内酯的积累。进一步分析证实PpNAC6和PpNAC36可直接结合γ-癸内酯生物合成相关基因(PpAAT2、PpAAT3、PpLOX1、PpLOX6和PpFAD3)的启动子区域,并显著增强其转录。

图1 PpNAC6和PpNAC36在桃果实γ-癸内酯生物合成中的功能研究


同时,该研究发现桃SNF激酶1的α亚基(PpSnRK1α)也能够响应氮素调控,其转录水平受到氮素强烈诱导。通过对过表达/沉默桃果实材料的功能分析,发现PpSnRK1α抑制γ-癸内酯的生物合成。进一步分析证实PpSnRK1α可直接与PpNAC6/PpNAC36互作,并磷酸化PpNAC36,从而调控γ-癸内酯的生物合成。该研究提出了PpSnRK1α—PpNAC6/PpNAC36—桃香气生物合成的调控途径,揭开了氮信号调控桃子香气生物合成之谜,为通过分子育种改善桃果实风味品质、推行精准氮肥管理提供了关键理论依据。

图2 PpSnRK1α- PpNAC6/PpNAC36模块介导氮调控下γ-癸内酯生物合成作用模型


园艺科学与工程学院在读博士研究生梁家慧为论文第一作者,彭福田教授、高阳阳副教授为论文共同通讯作者。该研究得到了国家现代农业产业技术体系、山东省农业良种工程项目、山东省自然科学基金的资助。

编      辑:万    千 

审      核:贾    波 


供稿审核:
责任编辑:
终审: