近日,Frontiers in microbiology在线发表了林学院杨克强教授/房鸿成副教授课题组题为“Impact of intercropping grass on the soil rhizosphere microbial community and soil ecosystem function in a walnut orchard”的研究论文。论文报道了核桃园间作长柔毛野豌豆(Viciavillosa)显著改变了根际细菌群落组成和结构。相较于间作黑麦草和清耕,间作长柔毛野豌豆的根际微生物有利于促进土壤氮循环和碳水化合物代谢潜力。林学院在读博士研究生王长喜为本文第一作者,林学院杨克强教授和房鸿成副教授为本文通讯作者。
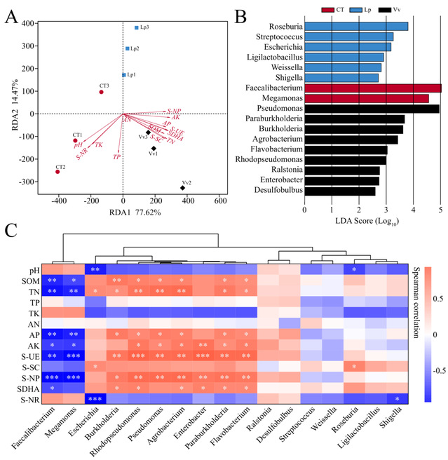
核桃是我国重要的木本油料树种,核桃园生草是一种生态环保、省工易行的土壤管理措施。论文利用16S rRNA基因测序和宏基因组测序,分析了核桃园间作长柔毛野豌豆、核桃园间作黑麦草和清耕三种系统的根际土壤微生物的差异。结果发现,核桃园生草,尤其是核桃园间作长柔毛野豌豆对根际微生物组成和结构及土壤理化性质有较大影响。间作长柔毛野豌豆核桃园根际微生物具有较高的氮循环和碳水化合物代谢潜力,这可能与伯克氏菌属(Burkholderia),红假单胞菌属(Rhodopseudomonas),假单胞菌属(Pseudomonas),农杆菌属(Agrobacterium),耐咖啡因伯克霍尔德氏菌(Paraburkholderia)和黄杆菌属(Flavobacterium)细菌的富集有关。研究结果为核桃园生草管理提供了依据,也为适宜于核桃园的微生物种群的鉴定筛选奠定了基础。

图1 土壤性质与微生物结构的关系
该研究得到了国家自然科学基金、山东省自然科学基金和山东省农业良种工程等项目的资助。该研究得到了国家自然科学基金、山东省自然科学基金和山东省农业良种工程等项目的资助。
原文链接:https://doi.org/10.3389/fmicb.2023.1137590
编 辑:万 千
审 核:贾 波








